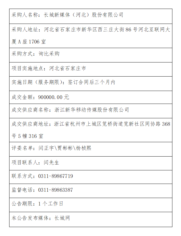
长城新媒体(河北)股份有限公司“问政河北”演播室项目采购成交结果公告
成品软件和云服务采购项目询比采购公告
2025年中国国际数字经济博览会招商项目成交结果公告
2025年中国国际数字经济博览会招商项目直接采购公告
亚彬·陪你看见 | “如果有需要,请您轻拍我!”