首页
要闻
原创
问政
频道
观点
地方
互动
河北频道
新闻频道
我有诉求
我要建言
我要咨询
教育
经济
社会
文旅
健康
最河北
乡村振兴
商会
消费
汽车
资讯
政策解读
English
新体育
评论频道
石家庄
承德
张家口
秦皇岛
唐山
廊坊
保定
沧州
衡水
邢台
邯郸
定州
辛集
雄安
正定
校园记者
长城网
·
河北
河北频道
>
本网动态
首页
全景河北
人事动向
图说河北
视频河北
央媒看河北
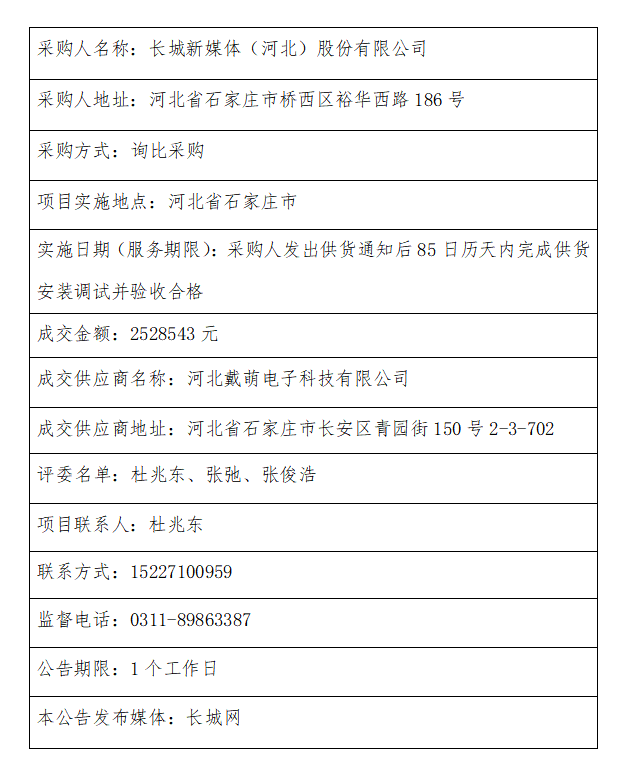
报告厅及会议室设备采购项目成交结果公告
来源: 长城网
2025-12-01 17:35:00
小
中
大
分享:
关键词
责任编辑:张晓鹏
推荐阅读
视频拍摄制作服务项目询比采购公告
长城网
主流媒体平台服务项目成交结果公告
长城网
某校区更新教学科研设备采购项目(安全)询比采购公告
长城网
门禁及访客系统设备采购项目成交结果公告
长城网
全景
河北
全球连线 · 两会特别节目丨国际关注的中国减贫方案
两会超有料丨一幅画为何牵动代表们的心
两会现场评丨部长的“好声音”,百姓的“好生活”
两会现场评丨“醉酒智驾”担刑责,一点儿也不冤
纵览快评|“龙虾”越能干,我们就越是要清醒
两会三人谈③丨用好“加减乘除” 激发消费潜能
代表委员请留步|韩莉代表:把古韵国风化作“顶流审美”
《政声直达》2026年3月10日
“New Quality Productive Forces” Leading the Future
The “Combination Punches” of Hebei Iron and Steel Industry’s Green Transformation
人事
动向
中国人民政治协商会议河北省第十三届委员会副主席免职名单
中国人民政治协商会议河北省第十三届委员会补选常务委员名单
中国人民政治协商会议河北省第十三届委员会补选副主席名单
董晓航同志任衡水市委书记
耿长有同志任河北省委常委、省纪委书记
视频
河北
你的机器人新伙伴来自这个“梦工厂”
微视频丨天鹅北归舞清波
火树银花耀古城
致敬2025|谢谢每一个努力的你
图说
河北
草莓映红增收路
小麦春管忙
城市书房新体验
奋进的河北丨产业向绿 生态向美
TOP