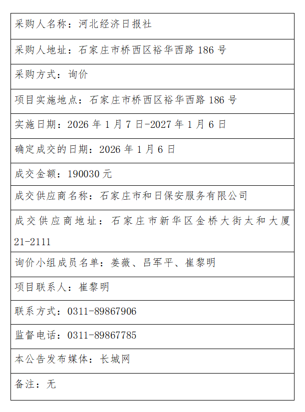
河北经济日报社安保服务项目询价采购公告
长城新媒体集团有限公司拟申领新闻记者证人员公示
长城新媒体集团户外大屏场地租用项目成交结果公告
技术研发服务部2026-2027年度劳务派遣服务项目询比采购公告
你的机器人新伙伴来自这个“梦工厂”